Last Updated on April 3, 2025

Angular Development Roadmap for Developers 2025 Guide

Do you want to become an Angular developer? Or maybe you are thinking of more featured web development using Angular.  Check out this blog to know more

Generally, Angular has become one of the most popular free open-source frameworks. It is equipped with robust components for writing readable, easy-to-use, and maintainable code. Large organizations, such as Microsoft, Cisco, AT&T, Apple, GoPro, Udemy, Adobe, UpWork, Nike, Google, AWS, YouTube, and others have hired Angular experts. Being loaded with powerful features like component-based framework, it has even attained great demand in the market for building dynamic web applications. 

Does Angular Development have Jobs?

BLS predicts a 25 percent rise in the number of jobs for software developers between 2020 and 2030. According to the US Bureau of Labor Statistics, the job outlook for Angular developers is 8% which is a lot higher than the average. 

Even there are some technical reasons related to the businesses that make the Angular platform more popular in the entrepreneurs’ communities, such as:

  • Increase application development speed

  • Reduce development cost

  • SEO friendly development

  • Fast software release cycle

  • Boost ROI

And, this is what that big organization wants, right? Due to such facts, thousands of tech geeks are considering Angular as their career option and seeking to upskill.

Yes, there is a lot to learn when it comes to the Angular web app development career path. But, a lot of us get stuck in the beginner’s circle because some of us do not know where to start and what to search for.

By keeping this in mind, we create an effective Angular developer roadmap for beginners who are eager to start their careers as successful developers.

Why Should You Learn Angular?

To build a promising future in web development, we understand beginners must learn in detail about Angular and its numerous functions like how it works and what are its different components.

However, if you are interested in building your career, going through a challenging experience, or want to code and manage different projects in a higher organized manner, learning Angular is the best choice. Even various features of Angular give many reasons to tech geeks for picking this leading JS framework as their tool.

As we all know, Angular is supported by the tech giant Google. Despite this, it also includes detailed documentation where you can easily find all the essential information in detail. This further helps in providing quick solutions and resolving the issues within a second.

So, what else is special about learning Angular? And what sort of advantages does it bring to the table, which is important for developers to know. Well, an Angular developer:

angular developer roadmap benefits

  • Helps developers to keep their code clean and understandable.

  • Communicate with the back-end servers without refreshing the full webpage for the purposes of loading data in the application.

  • Provide comprehensive solutions for all kinds of needs for web applications, whether it is a single page, lightweight processing, or even complex logic.

  • Includes reusable components.

  • Provides data binding capability to HTML thus giving users a rich and responsive experience.

  • Angular helps in creating desktop-installed applications for Mac, Windows, and Linux. 

  • Design progressive web applications and native mobile applications.

  • Has a powerful MVC architecture to develop single-page applications SPA efficiently

Our above-mentioned advantages can greatly benefit a beginner for learning Angular and becoming a successful Angular developer. Moreover, if you want to remain competitive in today’s job market, you should learn Angular.

What is the Role of an Angular Developer?

So now, we know that Angular developers are the ones who are proficient JavaScript developers and hold the experience and theoretical knowledge in the field of software engineering.

As elaborated above, a person who wants to become an Angular developer must not just be an experienced JavaScript programmer but also must be proficient in and around the things of the Angular framework. After all, being a developer, our primary job should be to implement a complete user interface in the form of web and mobile apps.

What else can an Angular developer do? Here are the following responsibilities:

  • Designing a comprehensive and functional front end application

  • Guaranteeing the high performance of related applications across all platforms, such as desktop and mobile

  • Formulating tested, idiomatic, and documented elements of JavaScript, HTML, and CSS

  • Working with external API & data sources

  • Bug fixing and unit testing

  • Interacting with the back-end developers

  • Building the RESTful API

  • Having close communication with external web services

Hence, a developer can do more than creating and connect everything within the software system, including modules and different components.

How to Become a Successful Angular Developer?

angular developer roadmap

Angular is widely used for web app development. However, there are some specific requirements that you must know for learning Angular. By checking off all requirements, you can make sure that you are moving in the right direction and learning the popular web framework in the best possible way.

The following requirements are necessary for becoming an Angular developer:

  • Know HTML, CSS, and JavaScript.

  • The basic idea of the MVC (Model-View-Controller) architecture.

  • Basic knowledge of Node.js and NPM (Node Package Manager).

  • Experience working with the command line.

  • Exposure to TypeScript.

ALSO READ  An Ultimate PHP Developer Roadmap For Beginners 2025

Nonetheless, as soon as you meet all the requirements stated above, take a step ahead on the Angular development roadmap.

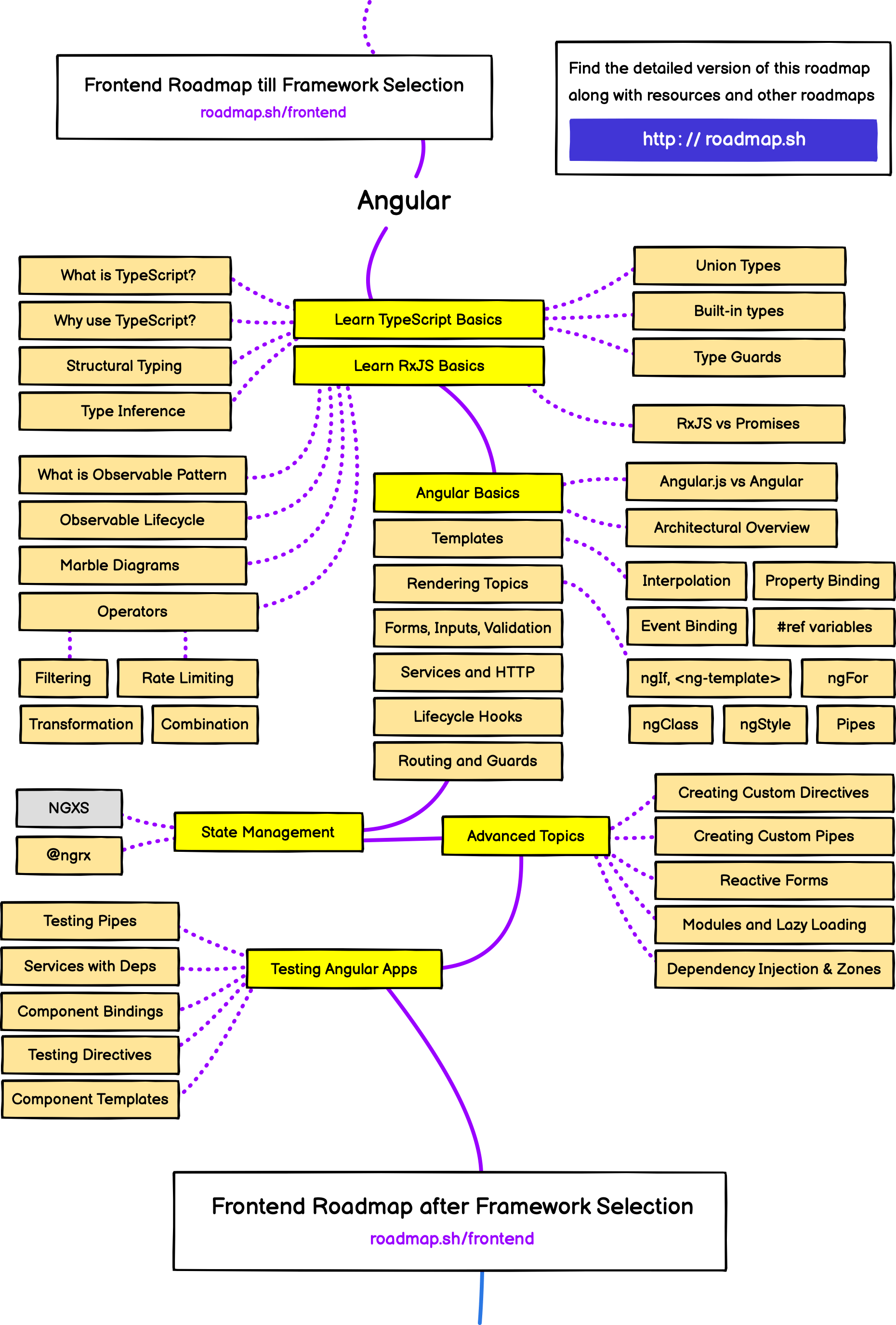
Here we start our roadmap to becoming an Angular developer. So, follow these below-mentioned steps for reaching proficiency and starting on an exciting new career.

  • Step 1: Introduction to Basic Programming Languages

Frontend development is about how we build user interfaces for the web. And for this, you must have strong knowledge of JavaScript as well as a great understanding of HTML/CSS.

The popular client-side libraries — React, Angular, and Vue — are all written in JavaScript. Knowing JavaScript thoroughly is crucial to leveling up and acquiring the skills to develop complex applications. Once you have a solid foundation in JavaScript, you should learn HTML and CSS.

The most comprehensive courses on web development start with HTML, CSS, and JavaScript, and how it interacts with the DOM, which further helps in building a full-stack web application.

  • Step 2: Learn JavaScript

JavaScript is the basic strategy through which you can build your Angular developer career. Angular’s first foundation was based on JavaScript. However, the new iteration of Angular does not rely on JavaScript. That’s why it is necessary to adopt every skill set and stay up-to-date with the latest features of Angular. So, start learning JavaScript. You might be confused about where to start. There are a lot of resources out there that help you in enhancing your skills and strengthening your basics.

A solid foundation in programming starts with JavaScript. It can be used for both frontend and backend developers which means you can become a full-stack developer while focusing on mastering only one language. We guide you through the core concepts of JavaScript by building real projects. Our team is dealing with real projects. And involving you in such projects is the best way to learn skills.

  • Step 3: Great Command Over TypeScript

For becoming a successful Angular developer, you should be proficient with TypeScript.

TypeScript is a primary language for Angular application development. It is a superset of JavaScript with design-time support for type safety and tooling. TypeScript simplifies JavaScript code, making it easier to read and debug. TypeScript is open source and makes code easier to read and understand.

Well, we personally recommend that having knowledge of TypeScript is a good skill. You can prepare for TypeScript through different sources or join our team for becoming a successful Angular developer.

  • Step 4: Start Focusing on Angular

Now, your next step is to learn the different components of Angular. In the beginning, you might find it difficult if you have never even seen this tool and are not even aware of the basics. For learning Angular, enroll in some online resources or take help from a professional Angular developer.

We, at RedBlink, have highly-qualified and skilled developers who will help in taking your career to the next level. Our developers develop progressive web applications through Angular. Such applications have high performance and work offline as well. Even we also build native mobile applications using Angular.

  • Step 5: Learn Angular Fundamentals

While learning Angular, we have to start with its fundamentals before writing coding in Angular. For example, a basic way of learning any language is to start with its alphabet. The same scenario goes with Angular.

As discussed above, Angular is a framework. It contains numerous tools and features that help in building a web app successfully. Hence, take classes, start with the basics of Angular, and do practice to have a ground on which you can start building projects.

There are plenty of high-quality free options to get started with the technical part. We are great at setting your foundation. Require more information? Feel free to take suggestions from our technical team. Contact us today!

  • Step 6: Do More Practice and Build Angular Applications

An essential step in the learning process for new developers is to do more practice of what they have learned. Do not wait for your first job. You can start building and publishing Angular apps on different platforms. If you want, you can also develop platform-specific apps using Angular code. Each Angular project you produce is another accomplishment in your portfolio.

Additionally, there are many online communities dedicated to Angular. By reading blogs, watching videos, or listening to podcasts, you can easily hone your skills and become a successful Angular developer. Even joining different communities is an ideal way to build business contacts and get acquainted with Angular best practices.

Necessary Skills For an Angular Developer 

How_to_Become_an_Angular_Developer

A true fact is that having strong technical skills guarantees years of stable employment. And since the market is fully-fledged with various AngularJS developer jobs, it is necessary to stay competitive and ahead. And, you also understand that modern software development requires much more than knowledge of your favourite programming language.

Being a successful Angular developer, you need to develop several different skills and apply them at the right time and the right place to create an application that everyone loves.

Here are some essential skills you need to succeed as an Angular developer.

  • Knowledge of HTML and CSS

Having a knowledge of basic elements will help in creating fast and functional applications. However, these applications still require a browser by creating user interfaces through HTML and CSS. For making changes to get a look, you can change the frames, but the basics such as HTML and CSS are forever!

  • Understanding of Core JavaScript

JavaScript is the core language necessary to learn if you want to work as an Angular developer. Having a grasp of JavaScript will allow developers to get rudimentary knowledge of other frameworks.

ALSO READ  React JS Developer RoadMap 2025 [Updated] - Learn React.js

The HTML and CSS discussed above aim to design the user interface or presentation of the page, whereas JavaScript does the functionality. If you are planning on creating a unique app or website with lots of features like audio, video, and animation, you need JavaScript for adding such interactive features. 

  • Command Over NPM (Node Package Manager)

NPM is a necessary tool for all web developers to install some web development packages. This primary tool handles thousands of client-side web development packages. It is a command-line tool that installs, updates, or uninstalls Node.js packages in your application.

  • In-depth knowledge of the Angular framework

Every Angular developer has to be skilled in this framework. Since the framework is regularly updated and comes up with a new version, it is necessary to keep up with knowledge and skills.

  • Good Command of TypeScript

Angular is available in TypeScript, which is a superset of JavaScript. It promotes strong typing and ends in fewer bugs. Hence, using the power of TypeScript to confidently refactor your code means your app can continue to grow and evolve as the needs of your users change.

  • Having Good Knowledge of RxJS

RxJS is a library for reactive programming with noticeable effects. It is bundled with the framework and used for many common tasks such as making HTTP requests for data. Angular uses observables and the other features of RxJS to provide a consistent API for performing asynchronous tasks.

  • Have Skills of Using Git

Building even simple applications without source control is a dangerous idea. As TypeScript allows you to refactor your code with confidence, Git enables you to add new application features and coding techniques. Using Git helps you evolve your apps safely with no fear of losing work or breaking existing functionality.

  • Keep an Eye on Every Detail

Developers who pay attention to minor details can immediately find mistakes – does not matter how small they are. It helps in writing high-quality code. So, you must have such skills in spotting mistakes in the early stages to save time and effort.

  • Establish Good Communication Skills

A qualified developer is well aware of some tactics to communicate with others. It helps in providing a good understanding of what other people want or require from the application. This is important to make every party satisfied.

  • Have Strong Teamwork Skills

Despite having great communication skills, it is imperative to have great teamwork skills. While working with others in a team, teamwork skills help in building communication levels and assist in learning more about Angular development. After all, sharing ideas, responsibilities, thoughts, tasks, and coordinating factors will create a successful application.

Future Scope For Angular Developer

Even Google Trends’ current job market suggests that learning Angular and React is effective nowadays. These technologies are leaders in the skillset of web developers. 

Angular is ranked as the second most popular technology and the best part is there is no sign of slowing down as you can see in the chart. Additionally, Angular is extremely popular and manages to make it into the top five of many surveys of best frameworks. 

Have you ever wondered why?

angular developer salaries

Well, the actual fact is that this fronted framework tool is well-equipped with robust components to help developers write readable, manageable, and easy-to-use code.

Additionally, Angular helps in building interactive and dynamic single-page applications (SPAs) due to its compelling features including templating, two-way binding, modularization, RESTful API handling, dependency injection, and AJAX handling. Plus, you don’t need to rely on third-party libraries to build dynamic applications with Angular.

With the release of new updates and versions, Angular has become a major sensation across the world. Speaking of which, the future of Angular is extremely bright. 

Its venerable features and components are capable enough to blow everyone away. The Angular team including both developers and designers are able to work together to build amazing single-page applications.

Over the years, Angular proved to be popular and helped thousands of large industries in building successful applications. Angular directives provided an easy way to create reusable HTML + CSS components. With constant review and evaluation to build their roadmap to prioritize requests, the future of Angular is bright.

The employment outlook for Angular developers shows predicted growth of approximately 31% between 2016 and 2026, a number that exceeds the demand for generic software developers in the marketplace. This ratio is much higher than the average employment projects of all other occupations in the United States of America. 

It shows that the demand for web developers, especially those working with modern JavaScript, and typescript tools is increasing consistently due to the rich features and capabilities of the platform. Hence, it makes clear that this venerable framework still has a lot to offer, which has sustained demand in a wide range of industries. 

Angular Developer Salaries and Job Opportunities

When IT companies hire an Angular developer, it is necessary to evaluate the budget and expenses. An Angular developer’s salary also depends on several factors, such as location, experience, present opportunities, and many other factors.

ALSO READ  Infrastructure as Code(IaC) - Beginners Ultimate Guide 2025

Let’s discuss Angular developer Salaries and Angular developer job opportunities. 

According to Talent, an Angular developer’s average salary in the USA is $114,989 per year or $58.97 per hour. Entry-level positions start at $97,500 per year while most experienced workers make up to $140,724 per year.

Angular Developer Salary In Some Popular Cities of USA

angular developer pay scale and salaries

Here is a list of Angular developer salaries across different countries and a high rate of web development job opportunities. Meanwhile, the average salary range is based on skills and experience self-reported from Talent. Find reports below.

  • Angular Developer Salary in New York – $128,700

  • Angular Developer Salary in Oregon – $126,750

  • Angular Developer Salary in California – $125,000

  • Angular Developer Salary in Washington – $120,450

  • Angular Developer Salary in Virginia – $120,000

  • Angular Developer Salary in Massachusetts –

    $117,500

Note: The above figures reported may not be accurate as they may vary depending on the demand. 

Also, these salaries represent a good picture of the costs of hiring developers in different cities.

The salaries and job opportunities of Angular developers across different locations are approximate. Your salary depends on various factors such as skills, experience, company, speed of delivery, and location.

Angular Developer Job Opportunities

There are many Angular developer jobs available in the US and across the world. Thousands of recruiters post Angular developer job descriptions on their official recruitment sites to hire the right candidate for building web apps.

Thousands of businesses, government institutions, and our social interactions, all are moving towards the digital world. We all want to handle everything. And that’s why since the year 2000, numerous websites have taken place across the internet. And, it is also predicted that the number of websites on the web increased from 17 million to over 1.6 billion in 2018.

Apart from that, the rise of the web as a platform has inspired businesses to shift online completely. 

Unsurprisingly, it has produced a tremendous demand for web developers. According to the US Bureau of Labour Statistics, web development provided employment to 174,300 developers in the US alone. With this, the industry is predicted to grow 8% from 2019 to 2029, quicker than most other professions.

Let’s Learn Angular!

Many online communities offer various Angular training courses that enable you to master and hone your skills involved in front-end web development. It assists you to gain in-depth knowledge of concepts such as TypeScript, SPA, Directives, Pipes, and other above-mentioned components.

Whether you choose a self-paced learning program, online classroom, or start an internship with an IT organization, you need quality instructor-led online training, e-books, free binner courses, and a dozen FAQs.

Additionally, our team of highly-skilled developers also guides you and helps you in receiving your certificate of completion. Following our detailed roadmap for Angular developers will also assist in establishing a good career ahead.

Start your career with our Angular developer roadmap in 2025! For more detail, reach us as per your terms.

Frequently Asked Questions

Why do big companies use Angular?

Among all benefits, the Angular framework offers cleaner code, quick testing, better debugging, advanced CSS classes, consistency with reusability, functionality, and style binding, and many more. These all factors become the most compelling reason that allows the developers to lean a bit more towards Angular.

How do I get a job as an Angular developer?

By learning and honing your skills in Angular and its components, it becomes quite easy to start working as a beginner in an IT company. You must have knowledge of:

  • JavaScript

  • TypeScript

  • Angular Framework

  • Web markup, primarily focusing on HTML language, and CSS

  • RESTful API integration

  • Node and Webpack

Hence, having the right skill sets can lead you to get the job that you have always been seeking.

Is Angular developer a good career?

The demand for Angular developers is high because of the high scalability of the framework. Despite this, Angular is still in demand due to the continuous release, updates, and versions. Hence, choosing Angular developer as your career is the right choice.

How much does an Angular developer make?

According to Talent.com, the average Angular developer salary in the USA is $112,493 per year or $57,7 per hour.

It is a good number. However, the pay scale of every developer depends on his/her past experiences, skillset, type of projects worked on, qualifications, region, and certifications.

What is the role of an Angular developer?

Angular developers have the following responsibilities:

  • Designing a functional front end application

  • Building high-performance applications across all platforms

  • Writing impeccably tested and documented JavaScript, HTML, and CSS.

  • Research, analyze, and develop product features

  • Working with external API & data sources

  • Bug fixing and unit testing

  • Interacting with the back-end developers

Are Angular developers in demand?

Yes, Angular developers are still in demand. Angular frameworks are high in demand due to the ready-made templates or functions, which help in creating projects in a time-efficient manner. Despite this, it requires less coding that is easy to read and manage.

Another reason is that the frameworks are quite safe as you can test the code frequently and have a proper system in place.